近日,生态环境部等六部门联合印发《国家重点低碳技术征集推广实施方案》(以下简称《实施方案》)。
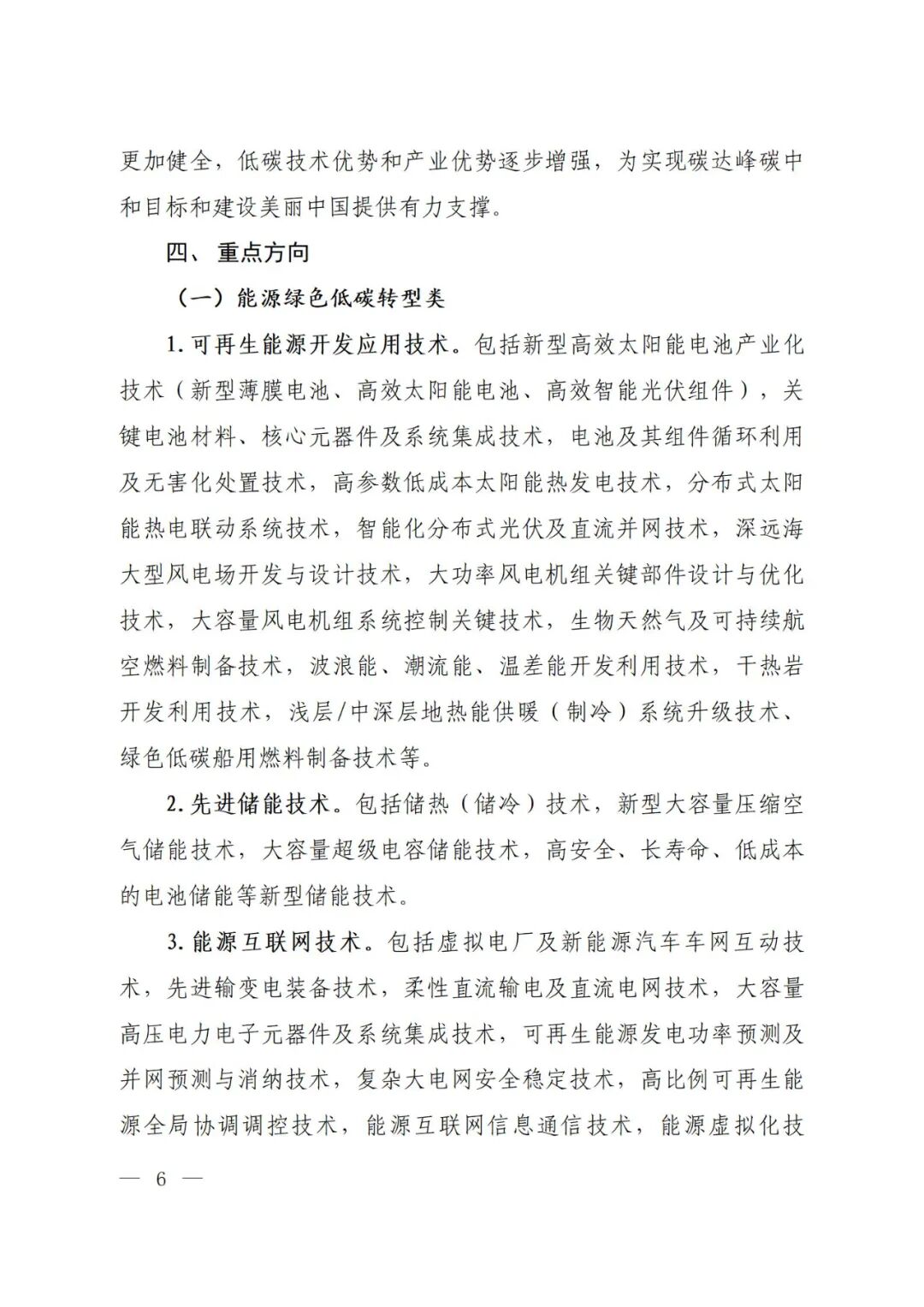
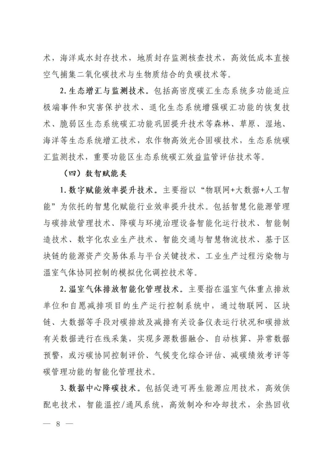
为引导各行业领域积极探索绿色低碳转型路径和解决方案,《实施方案》强调以技术降碳潜力和降碳效果为目标导向,按照技术的先进性和成熟度,遴选和推广具有降碳潜力、代表科技创新方向的示范类技术和降碳效果显著、适合规模化应用的推广类技术,主要包括五大重点方向,覆盖能源、工业、农业、建筑、交通等温室气体减排关键领域。第一是能源绿色低碳转型类,主要包括可再生能源开发与应用技术,先进储能技术,能源互联网技术,氢能开发利用技术等。第二是重点领域降碳类,主要包括工业领域降碳技术,建筑领域降碳技术,交通运输领域降碳技术等。第三是储碳固碳类,主要包括CCUS技术和生态增汇与监测技术等。第四是数智赋能类,主要包括数字赋能效率提升技术,温室气体排放智慧化管理技术,数据中心降碳技术等。第五是非二氧化碳减排类,主要包括甲烷减排类技术、氢氟碳化物减排类技术、氧化亚氮减排类技术及其他非二氧化碳温室气体减排技术等。
关于印发《国家重点低碳技术征集推广实施方案》的通知各省、自治区、直辖市及新疆生产建设兵团生态环境厅(局)、科技厅(委、局)、住房城乡建设厅(委、管委、局)、交通运输厅(局、委)、农业农村(农牧)厅(局、委),工业和信息化主管部门:
为深入贯彻党的二十大精神,积极落实全国生态环境保护大会有关要求,大力支持先进适用低碳技术宣传推广应用,充分发挥低碳技术在推动实现碳达峰碳中和目标中的重要作用,生态环境部会同科技部、工业和信息化部、住房和城乡建设部、交通运输部、农业农村部制定了《国家重点低碳技术征集推广实施方案》,现印发给你们,请认真抓好落实。
第五批《国家重点推广的低碳技术目录》技术推荐和征集工作同步启动,各级生态环境部门要会同本地区有关部门做好技术推荐和申报工作,中央企业的低碳技术由国务院国资委负责推荐。技术申报材料请于2024年3月25日前报送至生态环境部应对气候变化司。
联系人和电话:邢佰英 (010)65645624
金秋实 (010)62231074-829
袁晓霞 (010)62231074-830
邮寄地址:北京市海淀区西直门北大街32号枫蓝国际中心A1005室
(此件社会公开)
抄送:国务院国资委办公厅。
生态环境部办公厅2024年2月18日印发













